A - PowerPoint PPT Presentation

1 / 2
} ?>
View by Category
About This Presentation
Title:

A

Description:

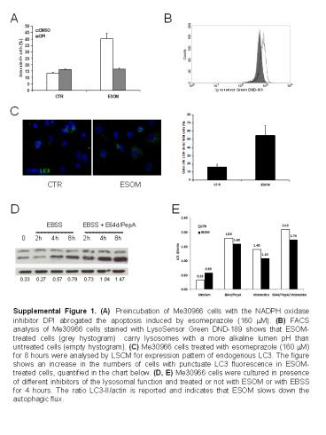
A B Lysosensor Green DND-189 C ESOM CTR D E DAPI LC3 Supplemental Figure 1. (A) Preincubation of Me30966 cells with the NADPH oxidase inhibitor DPI abrogated the ... – PowerPoint PPT presentation

Number of Views:1
Avg rating:3.0/5.0
Slides: 3
Provided by: AngeloD7
Learn more at: http://www.nature.com
Category:
Tags:

less

Write a Comment
User Comments (0)
About PowerShow.com